新闻资讯

《多种微量元素制剂临床应用专家共识》解读 第一站·山东济南

发布时间:2018-04-16

分享至:

   


《多种微量元素制剂临床应用专家共识》首场解读会于2018年04月14日在山东济南富力凯悦酒店拉开帷幕。共识由中国医学科学院北京协和医院肠外肠内营养科负责人、中华医学会肠外肠内营养学分会委员、中国营养学会临床营养分会副主任委员、中国医师协会营养医师专业委员会副主任委员、中国医疗保健国际交流促进会营养与代谢管理委员会主委陈伟教授作专题解读,会议由河北医科大学第二医院大外科副主任、河北医学会肠外肠内营养学分会主任委员、中华医学会肠外肠内营养学分会老年营养学组委员闫庆辉教授,天津市南开医院门诊办公室主任、中华医学会肠外肠内营养分会老年营养支持学组委员陈鄢津教授和北京医院普外科副主任、中华医学会外科分会手术学组委员、中华医学会肠外肠内营养学分会青委会副主任委员宋京海教授担任大会主席。解读内容也为第十一届全国老年疾病与营养治疗学术大会关于“中国老年患者营养指南解读专题”中的重要内容。  


    

 

微量元素是指占生物体总质量0.01%以下,且为生物体所必需的一些元素,如锌、铜、锰、硒、氟、碘等,是人体必需营养素,参与多项代谢与功能,而大多为人体无法自身合成,需要每天补充。因各种疾病需要长期接受肠外营养的患者需要通过静脉提供包括氨基酸、脂肪、碳水化合物、微量元素及维生素在内的营养素,以抑制分解代谢,促进合成代谢并维持结构蛋白的功能。  


微量元素在人体代谢过程中发挥重要作用,研究表明组织受到创伤后,血清Zn在激素的作用下被动员,运送到创伤组织需要修复的部位。锌是清除氧自由基关键酶――超氧化物歧化酶(SOD)活性中心的关键物质,超氧化物歧化酶发挥抗氧化、抗炎的作用。硒是谷胱甘肽过氧化物酶(GSH-PX)的必需组成成分。谷胱甘肽过氧化物酶具有抗氧化作用,阻止自由基产生的脂质过氧化反应,保护人体蛋白质和酶的活性。另外,微量元素也可与其他微量营养素发生协同作用,如硒与VE、VC。  


不同微量元素发挥不同的生理作用。(如下图)  

 

   

  

大量研究证明,住院患者普遍存在不同程度的微量营养素的缺乏和不足,包括常见的糖尿病、高血压人群。在临床中,容易缺乏微量元素的人群主要有:对营养素摄入不足、需求量增大、吸收或利用障碍和丢失过多的患者。最典型的如肠瘘患者,血中锌、硒微量元素缺乏,而造成肠瘘的愈合障碍,适当的补充,能够加速疾病恢复进展。2015年ESPEN将微营养素营养不良明确列为与营养低下和营养过剩并列为营养失调类型。  


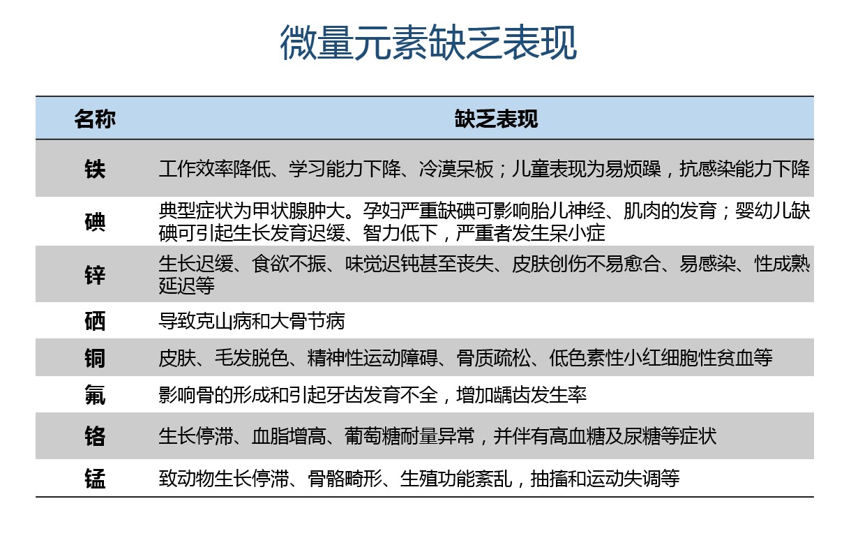
微量元素在机体内有一定的储备,当储备被消耗,可能会先表现出对应缺乏的症状,进而引起血中水平下降。微量元素缺乏表现:(如下图)  


   


微量元素可经口补充,但在临床实践中相当多的患者(特别是围手术期)不能正常经口进食,那么微量元素的缺乏就可能是不可避免的,就需要经口以外的途径进行补充,如静脉补充。临床常用的静脉复合的微量元素补充制剂有儿童型和成人型。(如下图) 

 

   

         

通过微量元素补充特别是静脉途径相关应用数据,可以看出微量元素补充可带来以下获益:参与三大营养物质代谢、改善免疫功能、提高机体抗氧化能力、减轻全身炎症反应、促进伤口愈合、促进药物代谢等。  


微量元素除了基础水平缺乏外,多因素的临床疾病可能增加微量营养素的需求,如危重症、长期家庭肠外营养、肝病、手术、胃肠吸收障碍疾病和儿科患者(特别是新生儿)。临床为了规范肠外营养中多种微量元素制剂的合理使用,推广国际上微营养素支持和营养治疗的新观念,重视临床上微量元素缺乏和微量元素不足的补充。基于循证医学原则,为接受肠外营养的患者提供微量元素应用建议,中华医学会肠外肠内营养学分会制定《多种微量元素制剂临床应用专家共识》,并正式见刊发表于《中华外科杂志》2018年03期。  


共识分为背景、证据和附录三个部分,其中证据的来源和采集是针对特殊人群,如严重创伤、围手术期,危重症与中重度烧伤、肿瘤、肝病和儿科患者来作具体分析。整体贯穿的思路是:①一旦开始营养治疗,其营养方案中都应包括微量元素和维生素;②对于常规补充微量元素仍可疑缺乏的患者,其营养方案中应加量补充,以预防性治疗微量元素的亚临床缺乏。  


儿童微量元素补充剂量采用的是上海新华医院蔡威教授牵头编写的《中国新生儿营养支持临床应用指南》中推荐的剂量,成人目前国内没有统一的推荐剂量,临床常采用ESPEN2004、ASPEN2012、AuSPEN2014的指南或共识推荐的剂量。  


共识针对临床关于微量元素的补充提出了关键性的推荐意见:  


(一)微量元素应作为营养治疗的重要部分  


推荐意见:  


1、营养支持在疾病治疗中发挥重要作用,微量元素应作为临床营养支持方案的必要组成部分;


2、肠外营养支持方案中应常规添加静脉用多种微量元素制剂。  


已有证据证明围术期的患者存在不同程度的微量元素下降。帝国理工大学减重中心数据库,评价了437例胃旁路手术患者手术前后血铜、硒及锌的变化,结果显示多数患者普遍存在微量元素下降;他们建议接受胃旁路术的患者应常规补充复合微量元素。而接受营养治疗的肠瘘患者即使给了常规的1倍剂量,患者血中锌、铜、锰水平仍明显下降。  


(二)严重创伤、围手术期患者  


推荐意见:  


1、对于严重创伤患者,应常规补充微量元素,同时加强锌、铜、锰等微量元素补充,促进创伤愈合;  


2、外科大手术后接受PN的患者,可按照居民推荐膳食摄入量进行复合微量元素补充;  


3、对于接受减重手术后需要PN支持的患者,若为胆胰分流并十二指肠转流术,应考虑增加微量元素补充量,其中铜、锌的补充量应为居民推荐膳食摄入量的1-2倍。


在ICU领域,可以发现特别是严重创伤、脓毒症和全身炎症反应等患者普遍存在微量元素的缺乏,其中以锌、硒为主。烧伤患者也出现全血中微量元素的不同程度下降,且随着烧伤面积和部位的不同,下降幅度也不同。且在烧伤患者组织修复期间,由于营养需求增加,组织中的微量元素也会发生不同程度的下降。  

   

    

 

(三)危重症与中重度烧伤患者  


推荐意见:  


1、对于严重营养不良、中重度烧伤、脓毒血症、全身性炎性反应综合征等重症患者,如果存在PN适应证,在按照居民推荐膳食摄入量要求常规补充复合微量元素的基础上,同时检测血锌、硒和铜水平,根据检测结果适当增加锌、硒和铜的补充量;  


2、对于中重度烧伤患者,如果存在PN适应证,在按照居民推荐膳食摄入量要求常规补充复合微量元素的基础上,早期强化补充锌。  


消化道肿瘤的患者也会出现血清微量元素低于健康人群,且在肿瘤治疗的放化疗期间补充锌、硒是有助于降低不良事件的发生。临床也有研究提示,化疗期间补充复合微量元素能有效预防血清中微量元素的下降。  


(四)肿瘤患者  


推荐意见: 

 

1、对于接受PN的肿瘤患者,应常规补充复合微量元素;  


2、肿瘤放、化疗患者推荐给予复合微量元素以预防缺乏。 


肝脏是进行微量元素代谢的关键器官,一旦发生病变,可能会造成微量元素的缺乏。  


(五)肝病患者 


推荐意见:  


需要营养支持的肝病患者经口饮食及肠内营养难以达到营养摄入目标时,推荐补充微量元素。  


儿科是微量元素补充重中之重的人群。以前临床多受限于临床无儿童专用的微量元素补充制剂,常使用成人剂型的0.5倍或0.25倍进行补充,但是也没有相关证据证明这种给药剂量是合理的。儿童在微量元素补充往往存在剂量大则中毒的风险,剂量小则会出现补充不足,所以针对单个微量元素补充的剂量是有严格要求的。因此在共识中针对临床常见的九种微量元素分别给予了不同的描述。  


   

   


临床对于铁的补充要强制进行铁,特别是铁蛋白的水平,避免超载。临床也开始逐渐关注铁超载对人体带来的损伤,特别是铁排泄障碍的儿童。所以在针对儿童肠外营养铁的补充,虽然没有明确的推荐剂量,但是我们应该去监测铁蛋白,观察铁蛋白的变化。当铁蛋白浓度达到500μg/L时应减少补充量,我们最熟悉的是长期接受肠外营养的无肠女周绮思,她去世后进行相关检查发现最大问题是铁超载,在富含血液的脾脏、肝脏都存在铁超载,所以这是值得大家关注的。  


(六)儿科患者  


推荐意见: 


1、新生儿及儿科接受PN的患者应补充微量元素,以避免发生微量元素缺乏并影响生长发育; 


2、对长期PN的患儿应密切监测体内重金属水平;  


3、鉴于新生儿和儿童肠外营养用药的特殊性和安全性考虑,临床应使用婴幼儿和儿童专用的微量元素补充制剂。  


儿科患者因营养状况、伴随疾病、生长阶段的不同而产生不同的营养需求,肠外营养时微量元素的补充剂量与成人有很大差别。建议使用儿童型多种微量元素制剂,补充6种微量元素(如多种微量元素注射液(Ⅰ))。  


最后,关注肠外营养制剂本身造成的污染问题,如是“铬”污染,一般临床中补充微量元素,为了防止配制过程中发生的“铬”污染,推荐临床使用不含铬的微量元素静脉补充制剂。这一点在指南和共识中都逐渐开始提及。  


临床不同患者微量元素补充剂量多少,目前没有准确证据,只能通过居民膳食的推荐标准来进行参考,但是在临床中还需要我们再作进一步研究。  


最后,共识也针对常用的儿童型、成人型的微量元素补充制剂的临床应用及配制作了指导。关注微量元素制剂的规范使用,尤其是在静脉用微量元素制剂,在合理应用的同时防止发生营养不良相关的并发症的发生。合理营养,促进健康,安全合理使用微量元素制剂。  


   


大会主席阎庆辉教授做了重点点评:微量元素就像国土资源里的稀土元素,不能因为它含量少,就觉得它不重要。临床中还是有很多疾病普遍存在微量元素缺乏,且临床关于微量元素的相关指南和共识也在不断更新,希望能给大家带来更多的影响和受益。  


   

 


大会主席宋京海提问:微量营养素的补充逐渐受到临床的重视,临床的确缺乏这领域的指导,中远期的临床营养支持微量元素是非常重要的。1.临床中微量元素的检测多长时间合适,特别是补充之后,能不能在合理的时间看到效果? 2.真正有效的微量元素单一制剂是短缺的,我们临床常用的还是复合制剂,临床在使用中需要多久才能满足我们临床的需求?  


陈伟教授:针对各类患者群,微量元素我什么时候开始补,补到什么时间开始监测,比如说胃旁路和代谢性胃减重手术,微量元素大多数是长效性的,往往是术后1个月、2个月长期的摄入不足或者丢失更多,才会出现临床的症状。但是在短期行为之中的,比如危重症患者,在2~3天内往往看不到这种水平的变化,即使血中水平发生变化,但对代谢的影响还没有明确。一般推荐,在围手术期预计会发生营养缺乏的问题,应该在术前做一定的监测,如协和医院代谢手术前保留患者的营养数据,术后,在营养干预以后,应该在1周或2周进行短期的营养复查。为了长期并发症的随诊,如代谢手术可在1个月、3个月、6个月、9个月都应该进行检查。我们发现代谢性手术后3个月~6个月微量元素水平特别是硒的水平开始逐步下降,这是由于很多人并没有常规的接受微量元素的补充,这是值得大家去关注的,不要等到头发都快掉完了才想到是不是锌缺乏了,而是要提前预防。对于检测的问题,确实是非常的难,目前协和医院也做不了,但是发现在行业内大家对微量元素的基本概念是不清晰的,比如在北京儿童医院,微量元素是常规测的,但是测的9种微量元素包括钙、镁等宏量元素。所以关于微量元素检测还是希望大家一起协助,把国家这个体系做好。最后,关于临床的应用,到底用什么样的剂量,坦白讲,各国的指南都没有明确的推荐剂量。在肠内营养之中,没有专门的微量元素补充制剂,而是以复合的形式补充多种微量元素。但是在肠外营养中,目前我们按成人型制剂的量推荐是半量、全量、两倍量。临床中若明显存在消耗增加或排除增多,建议适当的增加剂量,可以增加到2倍剂量。目前,北京协和医院也在做这一块的研究,观察2倍剂量下是否会改善患者代谢状态。当然这还需要大家群策群力,共同来完成。  


现场提问:ICU患者,常规补充肠内营养,是否需要考虑额外给予微量元素补充?  


陈伟教授:在ICU的人群,能够达到全量肠内营养的患者并不多,而我们给予的推荐剂量,一个人要达到2000kcal肠内营养的量才能满足他对微量元素的需求,正常都是按瓶计算的,能量值达到后微量元素才能达到。比如给予两瓶1000ml或500ml肠内营养,虽然营养启动了,但是营养元素是不够的,供应是不足的。所以危重症患者应考虑营养治疗的工作目标是什么,如果只是短期内不是以营养干预为主要目的,建议可以先观察。如果确定患者短期内肠内营养跟不上,为了防止微量元素的缺乏,可以考虑通过静脉途径进行补充。另外,也是现在最纠结的,按照国家药典规定,微量元素是不单独补充的,应该配合全肠外营养使用。但是在实际临床中多数是单独补充的,至于单独使用行不行?至少还没有法规明确的说不行。所以说临床为了防止微量元素缺乏,使用微量元素制剂时应合理配伍,可选择与葡糖糖或氨基酸一起使用。我个人认为微量元素制剂单独使用是没有特别大错误的,但是考虑到临床用药的合理性,还是应该在ALL-IN-ONE中进行微量元素补充。